Appetize Freelance Time Keeper Work 'N Gear Contact Me


Alison Bodigheimer

Alison Bodigheimer

UX Designer

  • ← Back
  • Appetize

    Class project

    Recognizing that there are problems with the current food delivery services, we decided to take on this challenge by creating a new product that we believe will make food ordering process much easier and enjoyable.

    Challenges

    • It's hard to discover new dishes with typical menu-based food ordering systems
    • Most food ordering sites are categorized by restaurants instead of the dishes, it’s not easy going through a long list of items on the menu

    Process

    storyboard

    Storyboard

    The user is hungry and doesn't know what he wants to eat. This is the problem that we will explore finding a solution to in this initial stage.

    Personas

    Personas

    Frank the Foodie

    Frank, the Foodie who loves trying new food. He wants to discover something new to try in his area so that he can continue to expand his food palette.

    Personas

    Carrie the Picky Eater

    Carrie, the Picky Eater is cautious to try something new. She would like to try something new, but preferably something within her comfort zone.

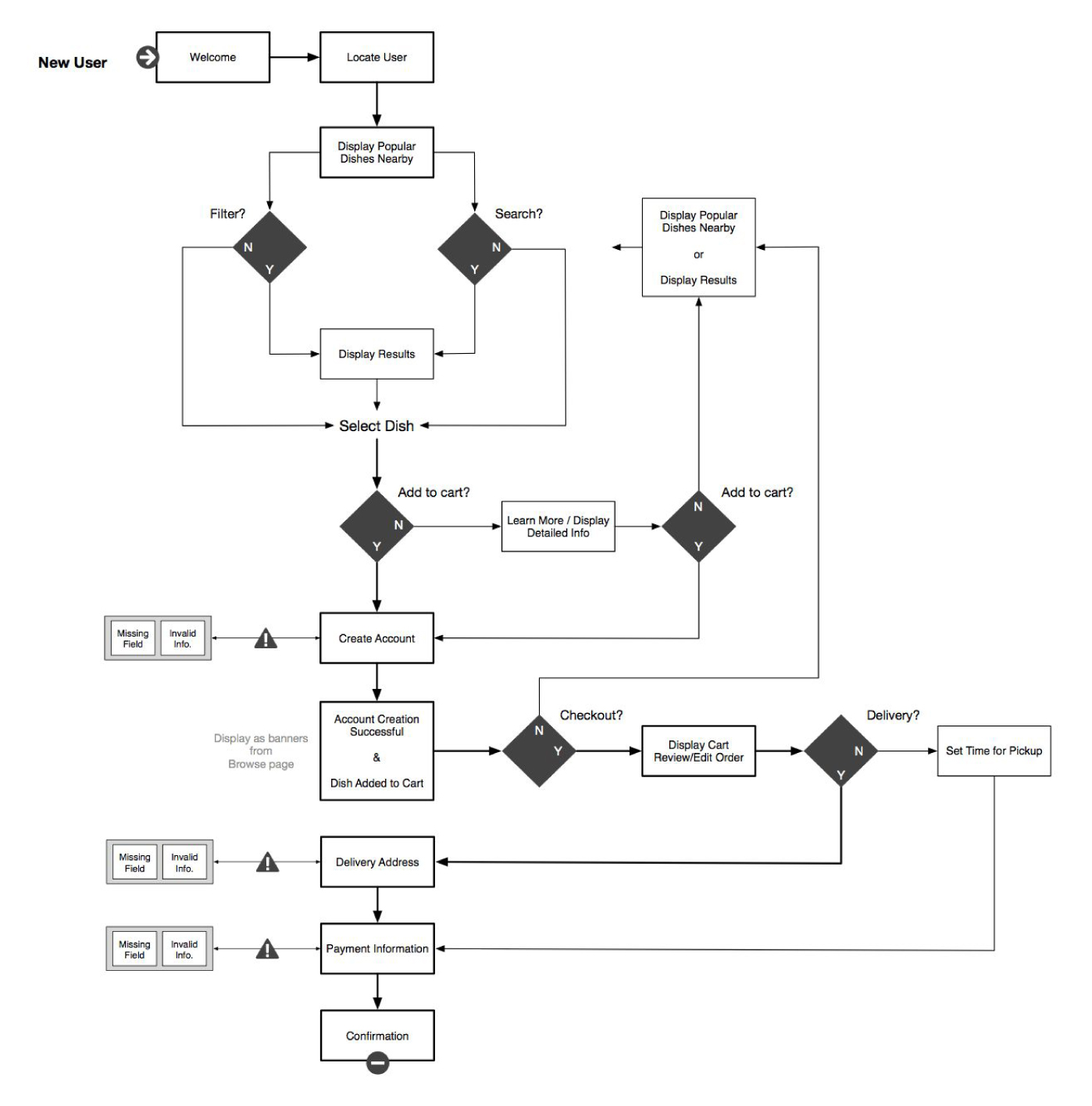
    User Flow

    User Flow

    Once we defined the product and identified target users, we started thinking about how they will interact within Appetize.

    Lo-Fi Wireframes

    Lo Fidelity Wireframes

    After several iterations of sketches, we settled on this responsive wireframe design. The images of the food are the driving force of this app, and are large and at the forefront.

    Hi-Fi Wireframes

    High Fidelity Wireframes

    The final design that was used for testing utilized rich photography to showcase the meal to aid in the visual ordering process.

    Testing

    Goals

    To learn the value of Appetize’s service to potential customers and to discover and fix any usability issues that may arise for a new user during the process of ordering food for delivery.


    Findings

    Our final prototype incorporates the design updates that were inspired from the problems/findings gathered from the usability test sessions.

    • Launch Prototype
    • ↑ Back to Top
    • Twitter
    • Instagram
    • LinkedIn
    • Email
    • © 2016 Alison Bodigheimer
    • Design: HTML5 UP